Tuesday, June 13, 2023

Desain Dan Analisa Algoritma Pertemuan 7

 Assalamualaikum wr.wb                                                                                                                   

Nama: Muhamad Syarif Ramadhan

Nim  : 3420227001

Prodi: Teknik Informatika

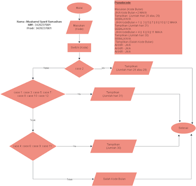
Lampiran Tugas 1 Flowchart menggunakan draw.io


Lampiran Tugas 1 menggunakan software Apache NetBeans IDE 16


Lampiran Tugas 2 Flowchart menggunakan draw.io


Lampiran Tugas 2 menggunakan software Apache NetBeans IDE 16


Lampiran Tugas 3 Flowchart menggunakan draw.io

Lampiran Tugas 3 menggunakan software Apache NetBeans IDE 16


Lampiran Tugas 4 Flowchart menggunakan draw.io

Lampiran Tugas 4 menggunakan software Apache NetBeans IDE 16


Lampiran Tugas 5 Flowchart menggunakan draw.io


Lampiran Tugas 5 menggunakan software Apache NetBeans IDE 16



No comments:

Post a Comment